近年來,隨著大數據、人工智能等新技術的迅猛發展,有關個人信息的收集和應用更加廣泛,個人信息所蘊含的價值越來越受到重視,對于加強個人信息安全保護的呼聲也愈發強烈。
在剛過去不久的兩會上,人大代表呼吁加快推進個人信息保護法立法進程,而今年的政府工作報告也將它列為下一階段主要工作。
目前,個人信息保護法草案稿已經形成,根據各方意見進一步完善后,將爭取盡早提請全國人大常委會會議審議。這意味著中國首部個人信息保護法出臺指日可待,我國將進一步強化隱私權和個人信息保護。
▽▽▽
金融個人信息保護
大數據時代背景下,如何加強個人信息保護,特別是與個人財產安全息息相關的金融信息保護?其實早在今年的2月份,中國人民銀行就從金融行業層面給出了一份答案。
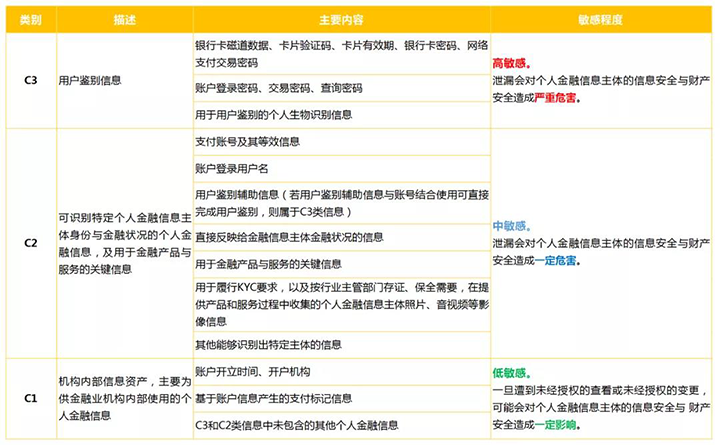
2020年2月,中國人民銀行發布了JR/T 0171-2020《個人金融信息保護技術規范》(以下簡稱《規范》),依據信息遭受未經授權的查看或未經授權的變更后所產生的影響和危害,將個人金融信息按照敏感程度從高到低分為C3、C2、C1三個類別。
C3、C2、C1類別分類詳細 ↑↑
同時,《規范》將個人金融信息生命周期分為收集、傳輸、存儲、使用、刪除、銷毀6個環節,明確要求以“權責一致、目的明確、選擇同意、最少夠用、公開透明、確保安全、主體參與”的原則,設計安全保護策略。
關于明朝萬達
專注數據安全16年,為超過50家大中型銀行提供安全服務。
明朝萬達有專業的安全解決方案來應對個人金融信息在網絡發送過程中可能面臨的安全風險,為金融行業業務提供有效的安全防護。今天,我們就重點來說一說網絡信息化時代,如何保障個人金融信息傳輸環節的安全?
金融行業特點及需求
個人金融信息作為各金融單位的核心資產受到重點保護,但近年來與銀行相關的信息安全事件依舊頻發,在重創銀行形象的同時,也給銀行帶來巨大的經濟損失。
監管部門為了行業的健康發展,不斷細化相關政策法規,加大合規檢查的力度。金融單位需要技術手段來滿足監管部門的合規性要求,對數據安全的需求空前迫切。

針對金融行業數據量大、網絡傳輸頻繁、敏感度高、分散保存、參與應用人數眾多等特點,對數據的網絡傳輸安全防護有以下需求:
■ 建立信息資產分類、分級標準,規范、明確安全策略和保護要求,落實管理責任。
■ 防范和控制銀行商業秘密和國家秘密通過網絡泄漏的風險。
■ 通過技術手段實現網絡出口數據的識別與分析,實現敏感數據網絡外發的審批管理。
■ 圍繞敏感數據在網絡出口處實現預警、提示、攔截、阻斷、管控及告警,并進行動態監測和可視化數據分析與審計。
網絡數據防泄漏專業解決方案
Chinasec(安元)網絡數據防泄漏系統:
01. 總體部署
02. 核心功能
▲
數據分類分級-安全策略配置-監控保護審計
風險事件阻斷-安全態勢評估-事件響應管理
03. 實現效果
△ 數據掃描基于內容識別,對金融機構的數據信息進行智能掃描、分類分級,配合權限管理、審批管理等手段,實現數據安全按需管控。
△ 以敏感數據為保護對象,用標識符精確匹配數據,智能識別數據的涉密等級。根據數據內容主動防護,對網絡敏感數據的輸入輸出通道進行監管,根據策略管控要求進行預警、提示、攔截、阻斷、管控及告警。
△ 對于發現的敏感數據,能夠做到分布、應用、管控情況實時掌握,提供豐富的動態可視化動態展示,便于綜合分析和審計溯源。
04. 視覺展示

